自2025年1月20日发布以来,DeepSeek R1如同一颗“东方核弹”引爆了全球AI圈。在社交媒体X上,#DeepSeek话题刷屏,硅谷程序员自嘲“老板让我学DeepSeek的代码注释”,还有网友造梗“550万美元训练费≈硅谷码农一年工资。扎克伯格甚至公开表示,“中美AI差距已微乎其微”。
Scale AI创始人Alexander Wang直言DeepSeek是“中国科技界带给美国的苦涩教训”,证明“低成本、高效率”的研发模式可能颠覆硅谷巨头的高投入路径。
即便是以“警惕中国科技威胁论”著称的Marc Andreessen,也罕见称赞DeepSeek R1为“最令人惊叹的突破”和“给世界的礼物”。

如果说前段时间DeepSeek的热潮还仅仅局限在AI圈,那么它现在延伸到了更大的范围,随着“深度思考”和“联网搜索”功能上线,DeepSeek同时冲上了中国美国区AppStore免费榜第一。其网页版甚至出现了短时间的宕机。

当全球用户目睹DeepSeek“深度思考”过程时,他们很快发现:这个AI最致命的吸引力,不是给出正确答案,而是把把思考过程毫无保留地展示出来。从奥数题到明星八卦,从量子物理到火锅蘸料配方,人类第一次如此清晰地目睹“机器如何思考”,而这种认知冲击,正在让全网陷入“向AI学做思考”的赛博奇观…

1
思考过程比答案更有价值
DeepSeek-R1的深度思考模式会展示详细的思维链过程,这种“透明化推理”让用户不仅能获得答案,还能观察AI的思考逻辑,甚至反向学习如何拆解复杂问题。

已经有用户在体验了深度思考模式之后,认为DeepSeek的深度思考过程,比答案都有价值,是创作、思考启发的绝佳伴侣。
当被问及“该不该以成败论英雄”时,在DeepSeek-R1的思维过程中展现了一个非常系统和全面的思维框架,从历史视角切入,到现代社会价值解构,再到多维评价体系的构建,最后引入认知科学的视角,形成了一个完整的论证链条:

DeepSeek R1在解决“玻璃杯中的弹珠”问题时的思维过程,展现了一种非常人性化的推理方式:包括自我质疑、返回重新思考、不断假设验证,甚至在遇到困惑时会说“等等”来中断自己的思路。这种“边想边说”的内心独白风格,让人感觉更像是在听一个真实的人在解决问题。



有用户误将复制的文字发给了DeepSeek,没有提问,然后看到DeepSeek在分析用户可能的问题是什么,DeepSeek不仅猜对了,还补充了一些用户没有明确说出来的要求:

硅星人用经典的比大小问题进行了测试,面对这个问题,DeepSeek反常的表现出了“紧张”情绪。还要给自己做心理建设“不过慢慢来,仔细分析应该没问题”。不知道是不是因为这个问题难倒了一众大模型,让它本能地进入一种谨慎的思考模式,而面对更“复杂”的数学题,反而不会出现这种“内心戏”。


从开始时的紧张自我调节,到使用多种方法反复验证,再到近乎偏执的自我怀疑和错误预防,并针对性地设计反例来验证,最终DeepSeek得出了正确的答案。
有用户提问,“如果我每周存100块钱,后面每周按照100递增,那一年是多少钱,一年中的12个月分别是多少钱。”深度思考144秒之后,DeepSeek最后得出了正确的结果。

有意思的是,在DeepSeek的思维过程中,其中几万字都是在说服不要纠结一年有几周的问题,还好,最终自己说服了自己。

总体来看,DeepSeek能够从多个维度全面分析问题,从用户需求、短期和长期影响到表达方式的优化,层层递进。语言上注重中立和关怀,避免引发误解或情绪波动,同时保持信息的准确性和谨慎性,善于用模糊表达处理不确定性,这种分析方式非常理性。
1
会联网搜索的深度思考

DeepSeek网页端与App已接入DeepSeek-R1模型,用户在启用深度思考模式通过链式推理显性化思考路径的同时,还可以同时联网搜索功能,形成“深度搜索”能力。
DeepSeek-R1在回答时效性难题时,会先拆解问题模块(如财经数据、学术动态、社会热点),再通过实时检索与知识库交叉验证,最终输出多维度分析。
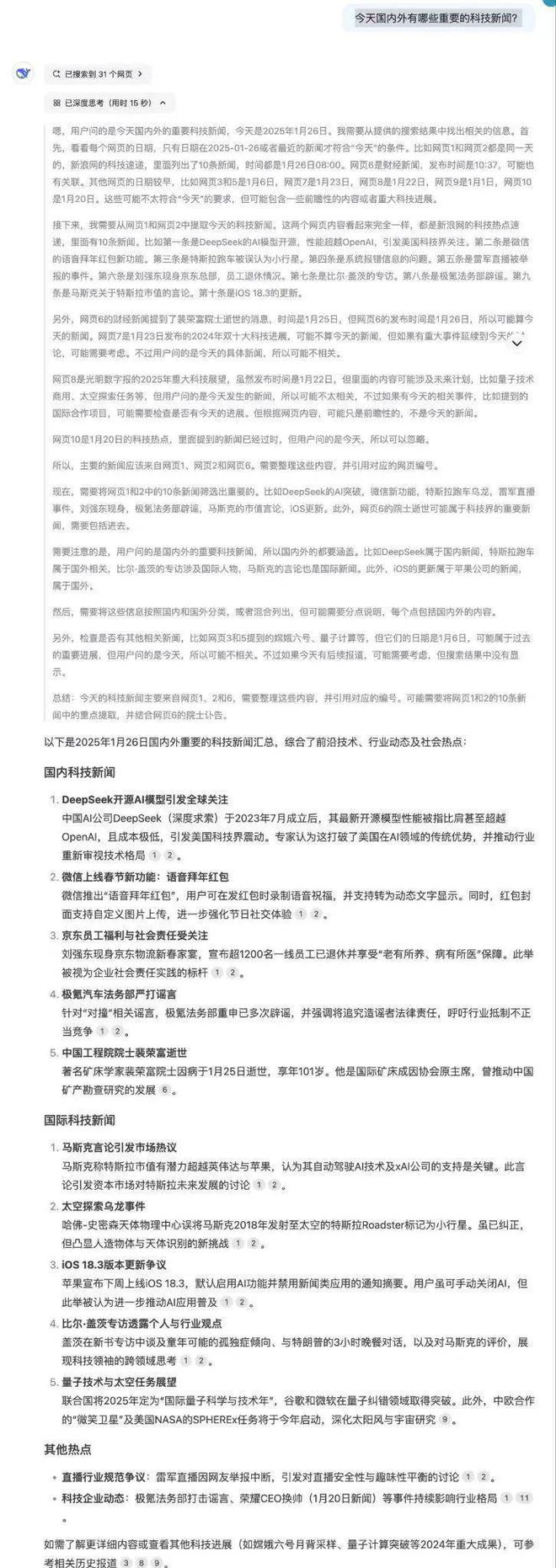
结合深度思考和联网搜索,我们先让DeepSeek来总结当天的新闻热点。

DeepSeek不仅能实时抓取和整理新闻,还能通过类人思维方式进行逻辑推理和自我纠错。从截图可见,DeepSeek在思考过程中会不断质疑、修正和完善自己的判断,同时保持对时效性的关注(如反复确认日期)。

面对同一个任务,o1是不能联网的,GPT-4o虽然具备联网功能,但从实际测试来看,信息总结的广度和深度都不足,并且还混杂了较早的新闻,时效性欠佳。优点是信息来源标注方面做得不错。
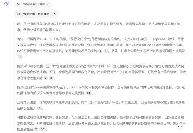
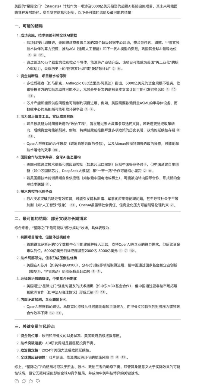
我们让它对一个新闻事件进行分析:美国的星际之门未来可能有哪些结局?你觉得最有可能的结局是什么?

可以看到它在思维过程中引用了检索到到信息,并标注到信息来源。分析上考虑到了技术、资金、政治等多个层面的影响因素。

DeepSeek认为星际之门最可能实现“部分成功”的结果:初期项目会落地但规模缩水,美国在AI芯片等技术领域会保持领先但不会形成压倒性优势,地缘政治博弈会持续,中美竞合关系长期化,内部矛盾(如OpenAI与微软的分歧)可能影响项目凝聚力。
同时强调最终成败将取决于资金、技术、政治三者的动态平衡,并认为这一项目会深刻影响全球AI竞争格局。
这个分析通过“可能结局-最可能结局-关键变量”的层层递进结构,覆盖了技术、资金、政治等维度,结论中提出的预测也相当理性克制。

在生活场景,深度思考+联网搜索也非常实用。有网友用实时度要求很高的路况信息来测试DeepSeek的深度思考+联网搜索,并表示效果不错。

还有用户用DeepSeek的深度搜索+联网搜索功能做旅游攻略,得到了旅游目的地当地用户的认可。

不过,DeepSeek的深度思考模式也并非完美,比如,有用户就发现它偏好堆砌专业术语,把简单问题复杂化,常常绕到高深的概念上,甚至带点“玄幻”色彩,比如它对“量子”的偏爱。另外也有案例显示R1会为错误结论生成伪严谨推理链,需结合人工判断。

当DeepSeek展示出如此透明的思维过程,AI开始能够系统化思考,人类或许需要重新思考自己的认知边界和学习方式。毕竟,当AI开始“教会”我们如何思考时,最重要的课题,是思考我们究竟想成为什么样的人类。
